当地时间7月20日,全球最大铁矿石生产商巴西淡水河谷(Vale)发布2020年第二季度产销量报告,称各项业务均面临新冠肺炎疫情带来的一些影响,第二季度“充满挑战”。
2020年第二季度,淡水河谷铁矿石粉矿产量为6759.8万吨,和今年一季度相比(环比)增加13.4%,和去年同期相比(同比)增加5.5%。其中6月单月产量超过2500万吨,较4月和5月的产量水平表现出强劲的增长,原因在于随着降雨量减少,季节性高产期到来。
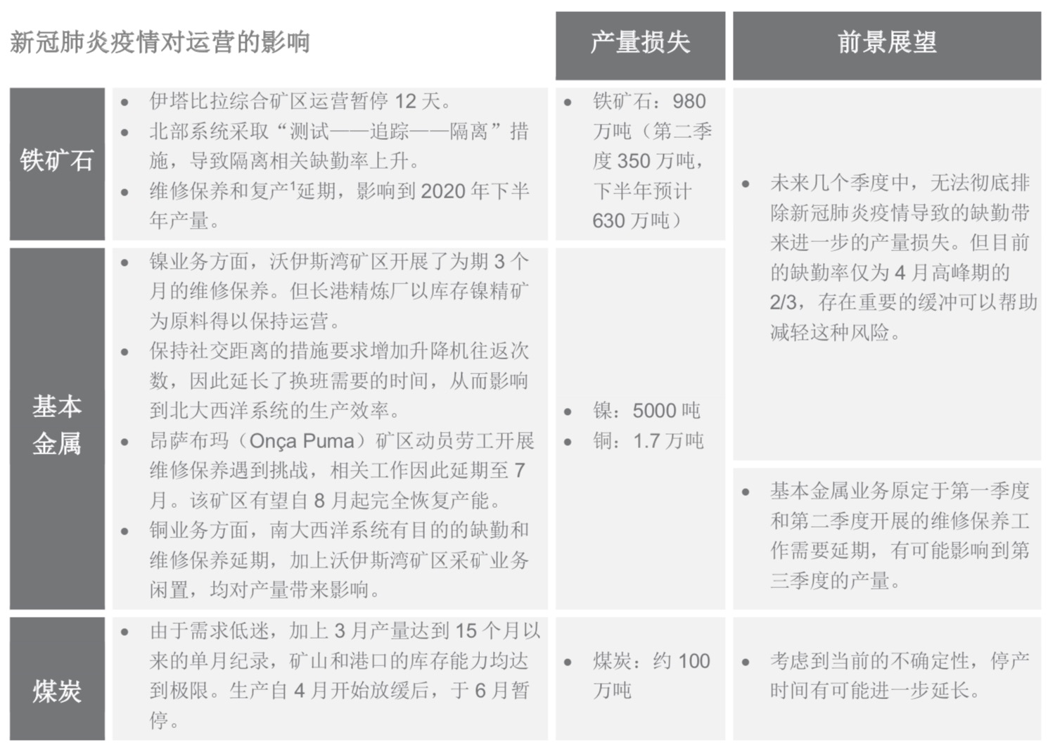
对第二季度产量产生主要影响的因素包括,第一、新冠肺炎疫情的相关影响 350万吨;第二、非经常性事件(如S11D对远距离传送带开展维修保养)影响210万吨;Fazendão 矿区因许可采矿区资源枯竭于2月停工,该矿区预计将在今年第三季度重启运营,今年剩余月份的月均产量在40万吨。
淡水河谷表示,2020年铁矿石粉矿指导产量保持不变,仍为3.1亿吨至3.3亿吨,并设想最大的可能是达到该范围的下限。
淡水河谷提到,未来几个季度中,无法彻底排除疫情导致的缺勤带来进一步的产量损失。但目前的缺勤率仅为4月高峰期的2/3,存在重要的缓冲可以帮助 减轻这种风险。
报告显示,淡水河谷2020年球团矿指导产量从3500万吨至4000万吨修改为3000万吨至3500万吨,主要因素有伊塔比拉(Itabira)矿区球团精粉供应、大瓦尔任(Vargem Grande)球团厂复工延期至2021年、市场需求较为低迷。
2020 年第二季度,铁矿石粉矿和球团矿的销售溢价为7.5美元/吨,销量为6160万吨,较产量低8%。
淡水河谷称,主要由于从生产到成本加运费(CFR)销售之间存在物流时间,部分第二季度产量正在运输途中。此外,淡水河谷在产品组合中优先销售混矿产品,这增加了从生产环节到销售环节的时间。
另外在基本金属方面,淡水河谷2020 年第二季度成品镍产量达到5.94万吨,同比增加32.0%。2020年上半年,未包括新喀里多尼亚工厂的镍产量达到9.42万吨,预计全年可达成18.0万吨至19.5万吨的指导产量。2020年第二季度铜产量为8.45万吨,较前几个季度有所减少,同比减少14.9%,主要由于新冠肺炎疫情影响。2020年上半年铜产量为17.90万吨,预计全年将按计划达成36万吨至38万吨的指导产量。
|